LOGO
  • 首页
  • 学院概况
    • 百年英华
    • 组织机构
    • 现任领导
    • 校园风光
    • 科学家精...
  • 党建引领
    • 工作动态
    • 通知公告
    • 党校工作
    • 学习园地
    • 主题教育
    • 党纪学习教育
    • “三个好”优秀成果展示
  • 党政机构
    • 学院办公室(校友办)
    • 党委工作部
    • 人事处(教师工作部)
    • 教务处
    • 学生工作部(团委)
    • 招生办公室
    • 财务处
    • 后勤管理处
    • 资产管理处
    • 安全工作处
    • 工会
    • 图书馆
    • 网络与信息中心
  • 系(院、部)
    • 教育与外语系
    • 经济管理系
    • 信息技术系
    • 艺术与建筑系
    • 医疗护理系
    • 马克思主义学院
    • 公共基础部
  • 人才培养
    • 教务公告
    • 教务动态
    • 实训建设
    • 学历提升
    • 科研管理
    • 考务管理
    • 教学成果
    • 教学资源
    • 资料下载
    • 质量报告
    • 院士工作站
    • 专业人才培养方案
  • 办学能力评价
    • 政策文件
    • 评建通知
    • 迎评动态
    • 他山之石
    • 评建简报
  • 招生信息
    • 通知公告
    • 高招快讯
    • 招生咨询
    • 政策咨询
    • 招生章程
    • 招生简章
    • 历年分数线
    • 招生计划
    • 专业介绍
    • 录取查询
  • 就业创业
    • 学工动态
    • 团学活动
    • 事务公告
    • 资助中心
    • 评先评优
    • 学子风采
    • 心理健康
    • 创新创业平台
    • 就业指导中心
  • 校内办公
  • 人才招聘
  • 联系方式
您的位置: 首页 > 党政机构 > 安全工作处 > 法律法规

安全工作处

  • 安全教育
  • 福建省高质量“平安校园”
  • 法律法规
  • 信息动态
  • 部门简介
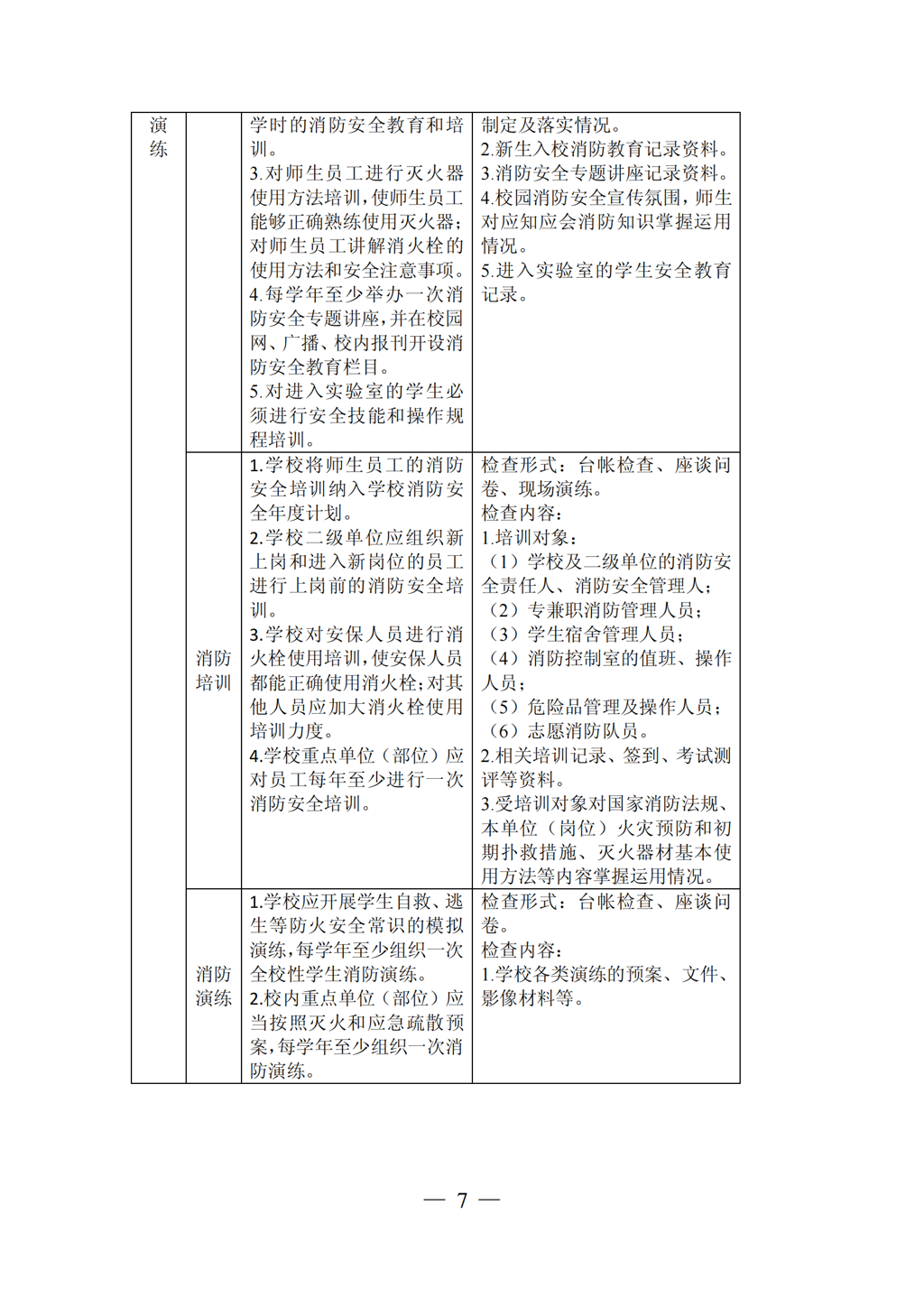
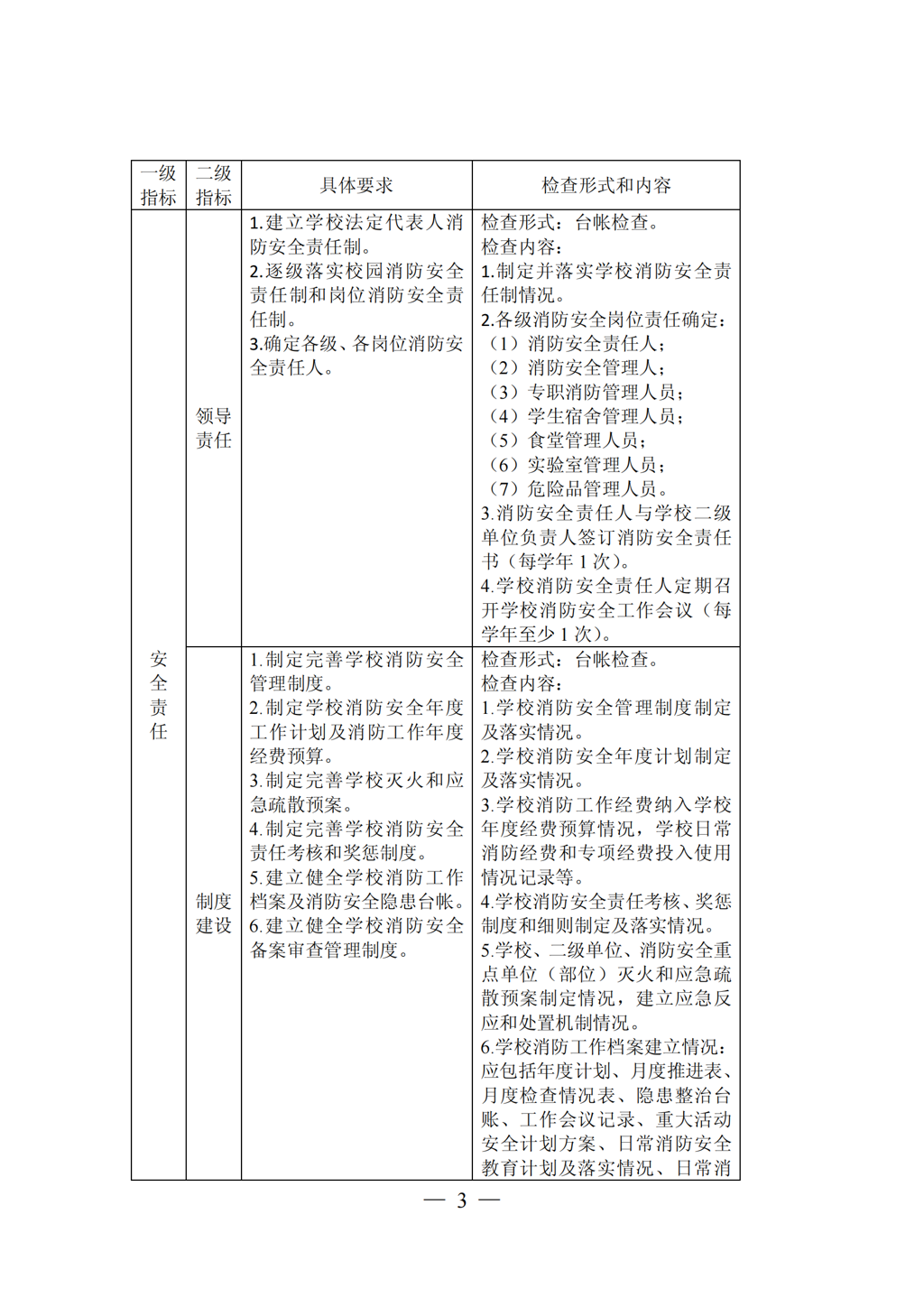
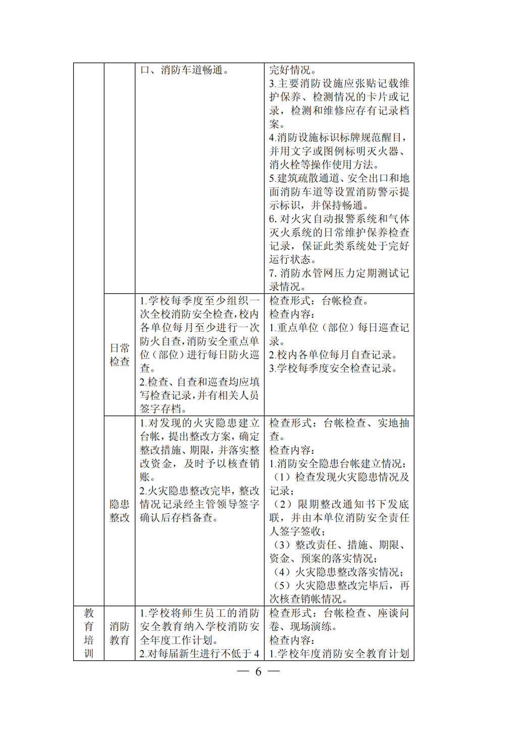
普通高等学校消防安全工作指南
发表时间:2024-06-11 14:43  编辑:

附件:《普通高等学校消防安全工作指南》.pdf

上一篇:福建省学校综治安全工作领导责任追究制实施办法(试行)
下一篇:高等学校消防安全管理规定

© Copyright 2001-2020 fzacc.com All Rights Reserved. 版权所有© 福州英华职业学院

地址:福建省福州市闽侯县荆溪镇荆港路128号 邮编:350101 电话:0591-62098082 邮箱:478769935@qq.com

闽公网安备35012102550447   闽ICP备2024039322号  网站支持IPv6访问

法律法规

普通高等学校消防安全工作指南

作者: 时间:2024-06-11 14:43


附件:《普通高等学校消防安全工作指南》.pdf

地址:福建省福州市闽侯县荆溪镇荆港路128号
邮编:350101 电话:0591-62098082
版权所有 2022 福州英华职业学院
闽ICP备2200298号-1
返回首页

  •    首页
  •    百年英华
  •    党建思政
  •    党政机构
  •    教学科研
  •    教学单位
  •    学生工作
  •    招生就业